Willkommen
Über uns
Karin Born
Susanne Schunter
Unsere Praxis
Unser therapeutisches Verständnis
Die Therapie
Krankheitsbilder
Kosten
Neue Therapierichtlinien
Wie Sie uns erreichen
Telefonische Sprechstunde
Persönliche Sprechstunde
Kontaktformular
Psychotherapeutische Praxis
Karin Born & Susanne Schunter
Willkommen
Über uns
Unsere Praxis
Unser therapeutisches Verständnis
Die Therapie
Krankheitsbilder
Kosten
Neue Therapierichtlinien
Wie Sie uns erreichen
Kontaktformular
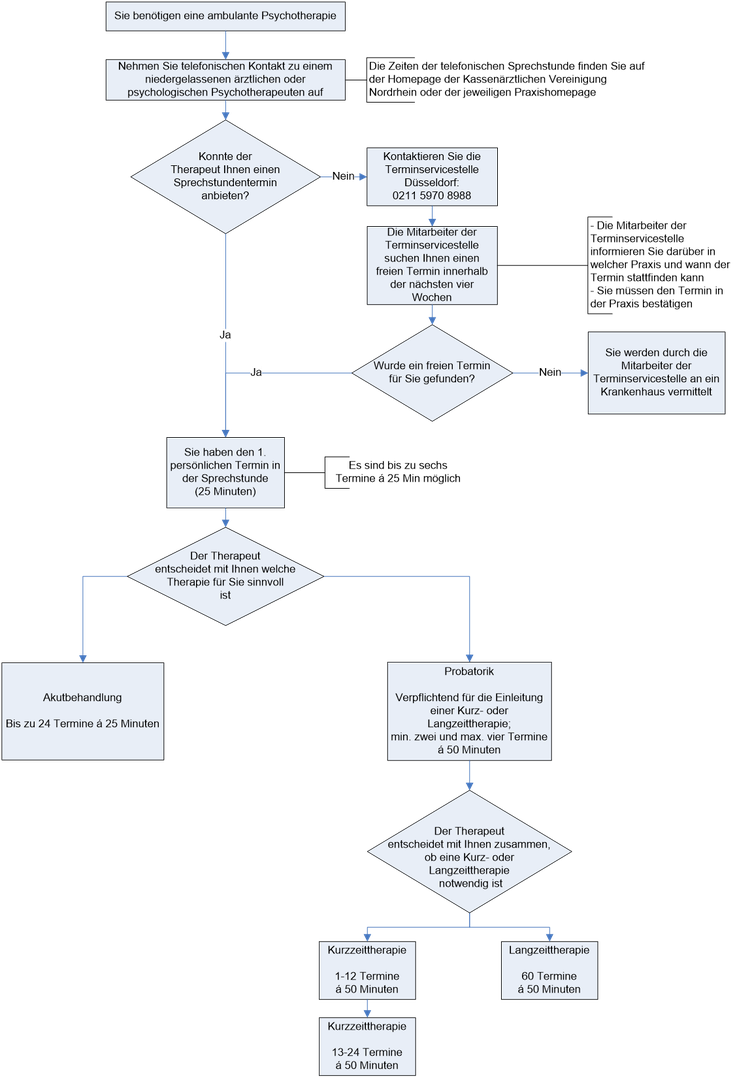
Schaubild zu den neuen Richtlinien